In 2026, the fastest way to blow up a China production schedule isn’t “bad suppliers”—it’s uncontrolled change orders after the PO. The goal isn’t to avoid revisions; it’s to run revision control so costs, timelines, and responsibilities stay predictable even when design updates happen mid-stream.
You placed the PO. Procurement has started, the factory scheduled your slot, and then engineering pushes a revision. This is the danger zone: costs creep, timelines slip, and arguments erupt in chat threads.
Here’s the good news. After PO but before mass production (MP) is the sweet spot to control risk—if you run a tight, documented change system. The playbook below gives you copy-ready templates, a simple workflow, and enforceable contract language so change orders with Chinese factories don’t turn into chaos.

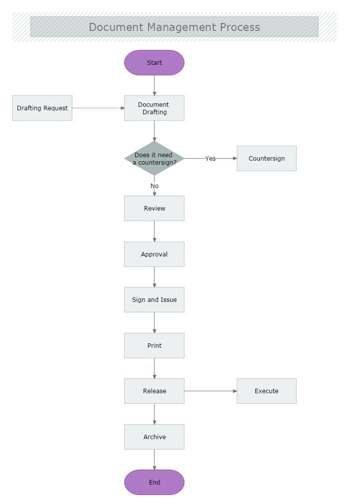
The post-PO, pre-MP workflow for change orders with Chinese factories
A lean workflow prevents rework and keeps evidence auditable. Think of it as eight decisive moves, each closing a risk loop before the next starts.
- ECR (engineering change request). Anyone can raise an ECR with the problem, proposed change, and attachments (marked-up drawing, photos, test data).
- Triage. Classify the change: documentation-only, minor (no tooling/FFF impact), or major (tooling/FFF, process, compliance).
- ECO/ECN review. Cross-functional review (engineering, quality, manufacturing, purchasing) evaluates form/fit/function, regulatory, tooling, WIP/inventory, schedule, and test method impacts. Decide effectivity rules (date/lot/serial).
- Supplier impact quotation. Issue the ECN to the factory and request a structured quote covering piece price deltas, NRE/tooling, schedule, WIP/scrap, and validation/FAI. Capture assumptions.
- Negotiate and draft the PO amendment. Align costs, timelines, amortization for NRE, and responsibility for scrap/obsolescence. Convert agreements into red-lined PO terms referencing the ECO.
- Approve ECO and plan implementation. Final signatures with SLAs. Update drawings, BOM, packaging, labeling, inspection standards, ERP/PLM entries, and training.
- FAI/re-FAI and golden sample update. Verify the changed characteristics before MP, update control plans, and re-seal golden samples with the new revision.
- MP release. Only after FAI sign-off and document control updates. Receiving and pre-shipment inspections verify part number and revision against the PO.
According to ISO 9001 (2015), organizations must control design and production changes with review, approval, and retained records; these steps align with auditor expectations for clauses on design changes and production control.
See practical explanations of clause 8.3 and 8.5.6 in the following overviews: the clause-focused guidance on ISO 9001 design and development changes and the overview of ISO 9001 control of changes in production.
ECO/ECN template you can copy
Use a single template for both internal ECO and supplier-facing ECN. Keep identity separate from revision and require traceable evidence.
**ECO/ECN ID**: ECO-2026-###
**Title**: Short, specific description of the change
**Affected Items**: Part numbers/SKUs; linked documents (drawings/specs/BOM/packaging/inspection standard)
**Current Revision → New Revision**: e.g., Rev B → Rev C
**Reason for Change**: DFM, compliance, cost, quality, supplier substitution, etc.
**Form/Fit/Function Impact (Y/N)**: If Y, describe critical dimensions or functions affected
**Regulatory/Safety Impact**: Standards, certifications, labeling, or testing impacted
**Attachments**: Marked-up drawings, photos, test reports, risk analysis
**Impact Assessment Summary**: Cost | Schedule | Quality/Test | Tooling/NRE | WIP/Inventory | Supplier/Process
**Effectivity**: Date/lot/serial rule; dual-running plan if applicable
**Implementation Tasks**: PLM/ERP updates, WI/control plan, training, labeling/packaging updates
**Approvals (with SLA)**: Eng, Quality, Manufacturing, Purchasing, Compliance; signature/stamp/e-sign
**Supplier Acknowledgment**: Name, title, company stamp, date
**PO References**: PO#, line#, drawing/spec doc#, ECO ID
For background on what strong ECO forms include, PLM vendors outline typical fields and approval matrices; see the practical overviews of engineering change orders and notifications and ECN best practices.
Impact assessment checklist (cost, schedule, quality)
Quantify impacts before you negotiate. Score each dimension, then classify the change severity to guide PO terms and FAI scope.
ISO 10007 configuration management emphasizes baselines, controlled changes, and traceability across documents and batches; see the ISO configuration management introduction for context: ISO configuration management overview.
| Dimension | Questions to answer | Score 0–2 |
|---|---|---|
| Form/Fit/Function | Does it alter critical dimensions, interfaces, or performance? | 0 none / 1 minor / 2 major |
| Safety/Regulatory | Are certifications, labeling, or standards affected? | 0/1/2 |
| Tooling/NRE | New or modified tools, fixtures, programming, or setup? | 0/1/2 |
| WIP/Inventory | On-hand parts to use-up, rework, or scrap? | 0/1/2 |
| Schedule | Line changeovers, capacity, re-qualification time? | 0/1/2 |
| QA/Test Methods | New inspection points, test plans, or labs? | 0/1/2 |
Severity rule of thumb: 0–2 = Documentation-only (cap fees, no price delta); 3–6 = Minor (partial re-FAI; capped NRE or amortization); 7–12 = Major (tooling/NRE, re-FAI, schedule relief likely).
Version control that suppliers actually follow
Locking specifications isn’t about more chats—it’s about unambiguous documents and PO line-level references.
- Use permanent part numbers with separate revisions. Don’t embed the revision in the part number. The drawing title block must show part number, description, revision, ECO reference, and approvals.
- Reference revision on each PO line, plus the drawing/spec document number and ECO ID. Receiving should verify part number and revision against the PO; treat mismatches as nonconformances unless there’s an approved deviation.
- Keep a central repository (PLM/ERP or secure drive) as the single source of truth. Issue a formal transmittal when sending revised docs to the factory.
- Tie golden samples and inspection standards to the same revision and ECO ID.
Sample transmittal note your team can paste into email/portal:
**Document Transmittal**: ECO-2026-117
**To**: [Factory name] | **From**: [Buyer]
**Affected Items**: PN 812-445 (Rev C), Assembly 812-000 (Rev F)
**Included**: Drawing 812-445-DRW Rev C (PDF, STEP), Spec 812-QA-104 Rev B, Packaging STD PK-22 Rev D
**Effectivity**: Applies to PO# 10577, lines 002–004; first-article due 02/20/2026
**Notes**: Old Rev B materials may be used only with written deviation. Return stamped acknowledgment within 24h.
PO clause language for changes, NRE, rework, and delays
The following sample clauses are practical starting points. They are not legal advice; have counsel adapt them, ideally into a bilingual, PRC-law-governed agreement.
Changes and equitable adjustment
Buyer may direct changes by written notice referencing the PO and ECO ID. Supplier shall proceed promptly. Within 5 business days, Supplier shall notify Buyer in writing of any requested price or schedule adjustment with supporting documentation; failure to do so waives adjustment. Any equitable adjustment shall be limited to direct, documented costs and time reasonably incurred by the change, net of savings. Supplier shall continue performance pending resolution; undisputed amounts will be paid.
NRE/tooling and ownership
No NRE, tooling, fixtures, programming, or special gauges shall be chargeable unless authorized in writing by Buyer in advance. Tooling and NRE deliverables paid by Buyer shall be Buyer’s property. Supplier shall identify, segregate, maintain, and not use such property for others without Buyer’s written consent, and shall return it upon request. NRE may be amortized across agreed quantities; upon reaching the amortization target, unit pricing reverts to the baseline.
Rework/scrap and obsolescence from changes
For Buyer-initiated changes within authorized lead times, Buyer will reimburse reasonable, documented, non-recoverable costs for WIP and unique materials that cannot be used or returned, provided Supplier notified Buyer in writing within 2 business days of receipt of the change. Supplier bears all costs for nonconformances, process errors, or procurement beyond agreed lead times, including rework, replacement, scrap, sorting, testing, and freight.
Schedule and FAI gates
Revised delivery dates reflecting approved changes shall be documented in a PO amendment. When changes affect form/fit/function, process, or source, Supplier shall perform First Article Inspection (FAI) or delta-FAI as specified by Buyer, submit reports with traceable revision/status, and obtain written approval prior to mass production.
For conceptual underpinnings, see public-sector “changes” concepts for equitable adjustments in the FAR change framework. For FAI triggers and planning expectations, see the AS9102 First Article Inspection standard page.
FAI and golden samples: your release gates
First Article Inspection (FAI) verifies the changed design before MP. Run FAI or a partial/delta FAI when a change affects form/fit/function, process, source, or location—principles consistent with AS9102 guidance and many OEM supplier manuals, such as the Lockheed Martin FAI guidebook.
In automotive contexts, similar triggers map to PPAP resubmission levels outlined by AIAG; see the AIAG overview of quality core tools and PPAP triggers.
- Define scope: full FAI for new parts or extensive changes; delta FAI for characteristics affected by the ECO. Balloon the drawing and list key characteristics.
- Verify effectivity: tie FAI to ECO ID, part number, and revision; list lot/serials and process settings.
- Lock golden samples: issue two masters (buyer and factory) with unique IDs, photos, and seals. Update labels with revision and ECO. Golden samples guide in-process and pre-shipment inspections.
- Update control plan and inspection standard: revise sampling plans and test methods; instruct receiving and PSI to check part number and revision against the PO.
A quick, real-world coordination example (China)
Disclosure: Yansourcing is our product.
A buyer revises a cosmetic label (font size and barcode quiet zone) after PO. The team issues ECN-2026-021 as documentation-only, zero FFF impact. The factory submits an impact quote: no unit price change, 1 hour DTP, and reprint plates at $120.
The PO amendment caps documentation-only fees at $150 per change and requires updated packaging standard Rev D. A sourcing agent like Yansourcing coordinates the revised dieline, confirms the new golden sample, and updates the inspection checklist for PSI to verify barcode scannability and artwork revision.
See related QC resources on their site, such as the toolkit overview at Yansourcing Supply Chain Management.
Negotiation tactics that work in China
- Ask for structured, line-item impact quotes. Require the baseline vs proposed material, labor, setup, scrap/yield assumptions, and schedule deltas. Push for documentation of WIP levels and authorized lead times to separate change-driven obsolescence from over-buying.
- Amortize NRE and tooling. For example, a $3,000 mold insert change over 10,000 units adds $0.30/unit. Set a hard stop: after 10,000 accepted units, remove the surcharge. If volumes slip, agree on a true-up.
- Cap documentation-only changes. For ECNs that only touch drawings, packaging, or inspection text (no FFF impact), cap fees (e.g., ≤$150) and require 24-hour turnaround.
- Stamp and sign properly. Use bilingual change orders with company chops, name, title, and date. Reference PRC law and jurisdiction. Require stamped acknowledgment before implementation.
- Escalate constructively. If stuck, escalate to the GM/owner with a face-saving framing: “We need clarity on responsibilities so we can keep your line loaded and hit the next PO.” Consider independent FAI/inspection to validate disputed costs.
Put it all together (your 1-page checklist)
Paste this into your SOP. It aligns to ISO 9001 change control and AS9102/PPAP triggers.
ECO Quick-Start Checklist (Post-PO, Pre-MP)
[ ] ECR logged with evidence; triage severity (doc-only / minor / major)
[ ] ECO/ECN drafted with affected items, FFF/regulatory impact, effectivity
[ ] Supplier receives ECN + transmittal; returns stamped acknowledgment
[ ] Structured supplier impact quote: price deltas, NRE/tooling, WIP/scrap, schedule, validation
[ ] Negotiation outcomes: NRE amortization, fee caps for doc-only, scrap responsibility, schedule relief
[ ] PO amendment issued with clause references and ECO ID
[ ] Documents updated: drawings, BOM, packaging, inspection standards; ERP/PLM entries
[ ] FAI/delta-FAI executed; golden samples updated and sealed; control plan revised
[ ] MP release only after approvals and inspection plans are live
Close the loop and you’ll stop firefighting. With disciplined documents, PO clauses, and FAI gates, change orders with Chinese factories become a controlled, auditable process—not a guessing game.
If you’d like a neutral hand coordinating ECNs and FAI on the ground, you can explore resources at Yansourcing.